首页
新闻资讯
党建专栏
意识形态
财会动态
政策法规
学会活动
会计服务
成都市会计中介服务平台
会计服务窗口查询
继续教育培训机构
代理记账备案公示及查询
初中级会计专业技术资格考试报名信息查询
初中级会计专业技术资格证书领取申请系统
财会金融协同创新研究中心
学术研讨
他山之石
研究成果
学术园地
教育培训
培训动态
培训报名
培训文件
培训发票
结业查询
学会概况
学会简介
学会章程
学会理事
机构设置
联系我们
会员服务
学会会员
入会申请
会员风采
财会招聘
最新招聘
招聘须知
我要招聘
研究中心
中心概况
研究团队
下载专区
中心新闻
通知公告
首页
教育培训
培训文件
正文
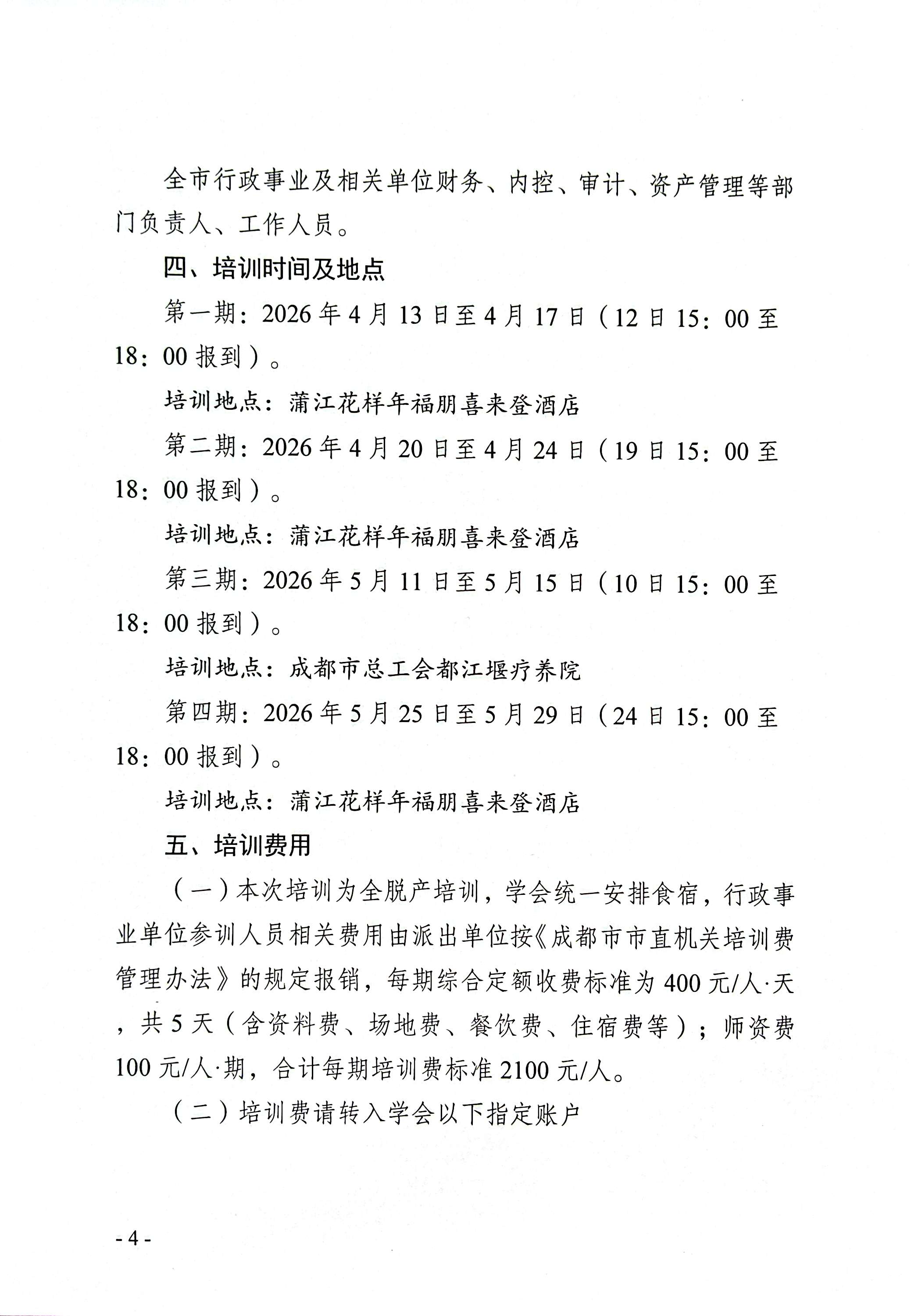
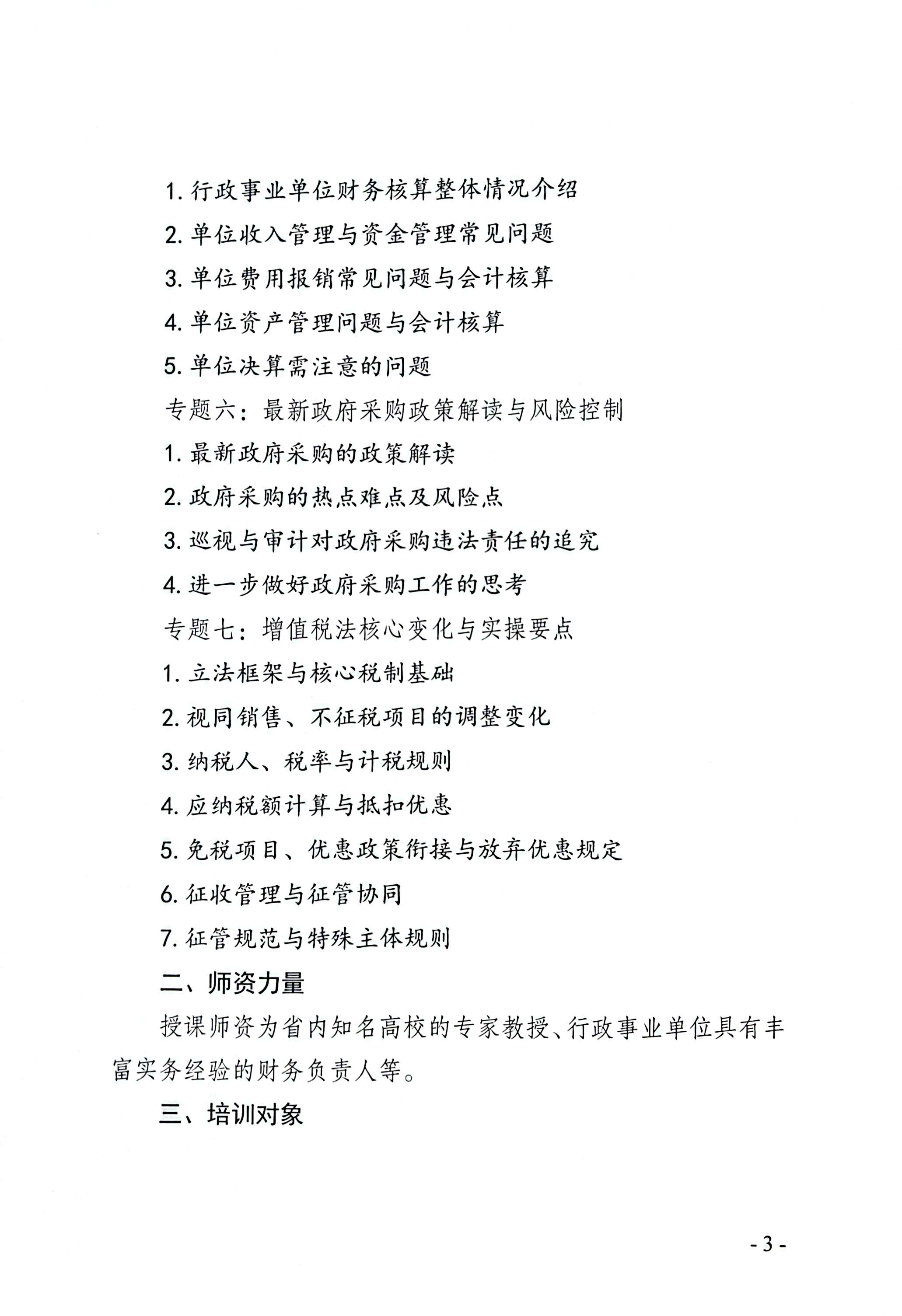
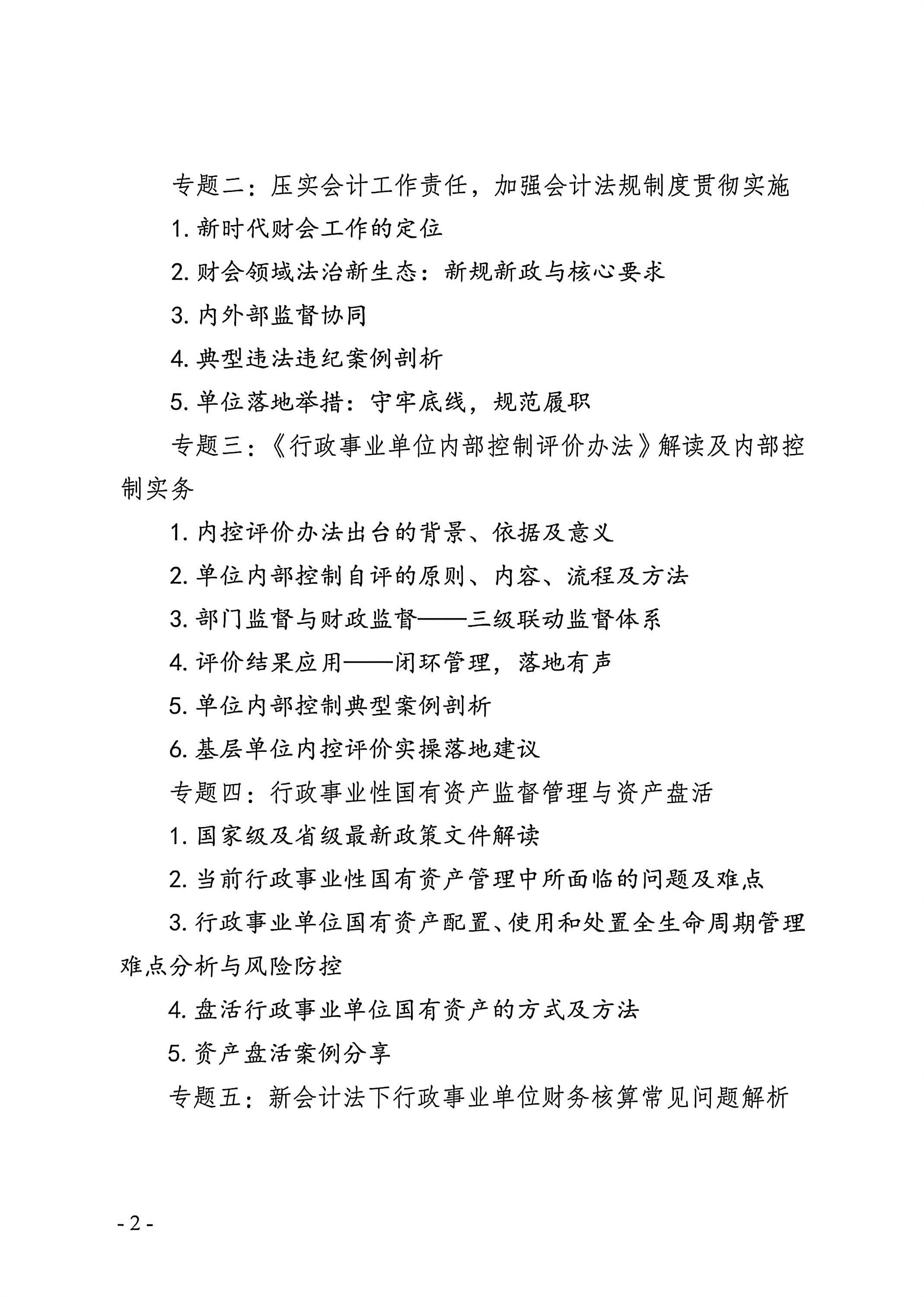
2026年成都市行政事业单位财务人员素质提升培训班(第一、二、三、四期)有关事项的通知
来源
: 教育培训部
发布时间
: 2026-03-26
浏览次数
: 1637
PDF请在文末下载
成都市财政会计学会关于举办2026年成都市行政事业单位财务人员素质提升培训班(第一、二、三、四期)有关事项的通知.pdf
关闭
培训报名
联系电话
028-86611305
关注我们
返回顶部